高等学校辅导员职业能力标准(暂行)
为进一步加强高校辅导员队伍建设,推动高校辅导员队伍专业化、职业化发展,提升大学生思想政治教育工作质量,特制定本标准。
高校辅导员是履行高等学校学生工作职责的专业人员,要经过系统的培养与培训,具有良好的职业道德,掌握系统的专业知识和专业技能。本标准是国家对合格高校辅导员专业素质的基本要求,是高校辅导员开展学生工作的基本规范,是引领高校辅导员专业化职业化发展的基本准则,是高校辅导员培养、准入、培训、考核等工作的基本依据。
制定和实施本标准,一是为了进一步增强辅导员职业的社会认同,建立辅导员职业相对独立的知识和理论体系,确立辅导员职业概念,提升辅导员职业地位和职业公信力,逐步增强广大师生和全社会对辅导员工作的职业认同;二是为了进一步强化辅导员队伍建设的政策导向,为各级部门推进辅导员队伍建设提供基本依据,推动各级部门进一步制定完善辅导员队伍准入、考核、培养、发展、退出机制;三是为了进一步充实丰富辅导员工作的专业内涵,引导辅导员系统学习职业相关理论知识、法律法规、政策制度等,为辅导员主动提升专业素养和职业能力指出路径和方向;四是为了进一步规范辅导员的工作范畴,逐步明晰辅导员的岗位职责和工作边界,增强辅导员的职业自信心和职业归属感。
1. 职业概况
1.1 职业名称
高等学校辅导员
1.2 职业定义
辅导员是高等学校教师队伍和管理队伍的重要组成部分,具有教师和干部的双重身份。辅导员是开展大学生思想政治教育的骨干力量,是高校学生日常思想政治教育和管理工作的组织者、实施者和指导者。辅导员应当努力成为学生的人生导师和健康成长的知心朋友。
1.3 职业等级
本职业共分为三个等级,分别为:初级、中级、高级。
1.4职业能力特征
政治强、业务精、纪律严、作风正。具备思想政治教育工作相关学科的宽口径知识储备。具备较强的组织管理能力和语言、文字表达能力,及教育引导能力、调查研究能力等。
1.5基本文化程度
大学本科以上学历
1.6 政治面貌要求
中国共产党党员
1.7 培训要求
1.7.1 培训期限
根据学校的专业培养目标和教学培训计划,定期参加思想政治教育培训。基本培训期限:入职培训不少于40标准学时(10天);中级不少于48标准学时(16学时/年,3年12天);高级不少于128标准学时(16学时/年,8年32天)。
1.7.2 培训师资
培训高校辅导员的教师应具有相关专业副高级以上专业技术职务或副处级以上职级,并具有较高的思想政治教育及相关专业学术水平、理论修养和丰富的实践经验。
1.7.3 培训场地设备
满足教学需要的标准多媒体教室、报告厅和实践场所。
2. 基本要求
2.1 职业守则
(1)爱国守法。热爱祖国,热爱人民,拥护中国共产党的领导,拥护中国特色社会主义制度。遵守宪法和法律法规,贯彻党的教育方针,依法履行教育职责,维护校园和谐稳定。不得有损害党和国家利益以及不利于学生健康成长的言行。
(2)敬业爱生。热爱党的教育事业,树立崇高职业理想,以献身教育事业、引领学生思想和服务学生成长为己任。真心关爱学生,严格要求学生,公正对待学生。不得损害学生和学校的合法权益。在职责范围内,不得拒绝学生的合理要求。
(3)育人为本。把握思想政治教育规律和大学生成长规律,引导学生树立正确的世界观、人生观和价值观。增强学生社会责任感、创新精神和实践能力。尊重学生独立人格和个人隐私,保护学生自尊心、自信心和进取心,促进学生全面发展,努力培养社会主义合格建设者和可靠接班人。
(4)终身学习。坚持终身学习,勇于开拓创新,主动学习思想政治教育理论、方法及相关学科知识,积极开展理论研究和实践探索,参与社会实践和挂职锻炼,不断拓展工作视野,努力提高职业素养和职业能力。
(5)为人师表。学为人师,行为世范。模范遵守社会公德,引领社会风尚,以高尚品行和人格魅力教育感染学生。不得有损害职业声誉的行为。
2.2 职业知识
2.2.1 基础知识
具备宽广的知识储备,了解马克思主义理论、哲学、政治学、教育学、社会学、心理学、管理学、伦理学、法学等学科的基本原理和基础知识。
2.2.2 专业知识
思想政治教育专业基本理论、基本知识、基本方法
(1)思想政治道德观教育
(2)思想政治教育学原理
(3)思想政治教育史
(4)思想政治教育方法论
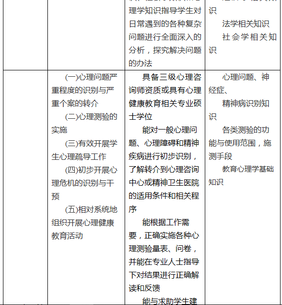
(5)思想政治教育心理学和心理健康教育相关知识与技能
(6)比较思想政治教育
马克思主义中国化相关理论及知识
(7)毛泽东思想相关理论
(8)中国特色社会主义理论体系
(9)社会主义核心价值体系
(10)中华人民共和国史
(11)中国共产党党史
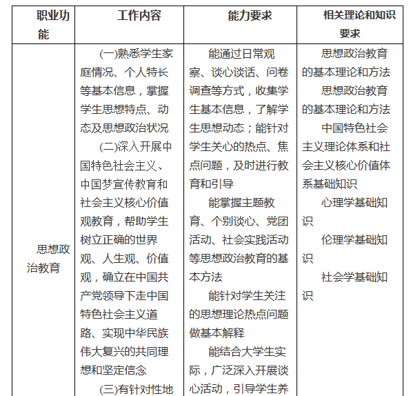
大学生思想政治教育工作实务相关知识
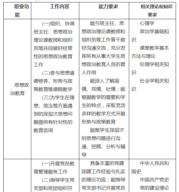
(12)党的创新理论教育相关知识
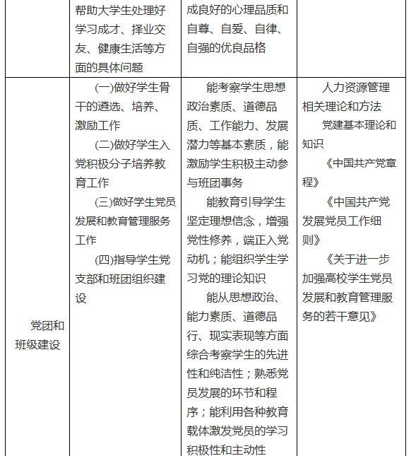
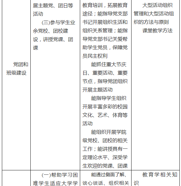
(13)大学生党团、班级建设的相关知识
(14)职业生涯规划与就业指导相关知识
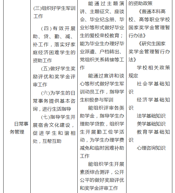
(15)困难资助、奖罚管理等学生日常事务管理内容、知识
(16)校园文化建设、社会实践等学生日常思想政治教育的知识
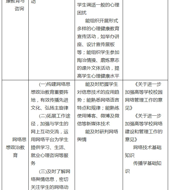
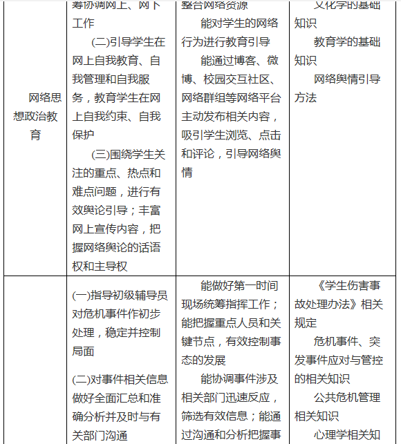
(17)网络思想政治教育相关知识
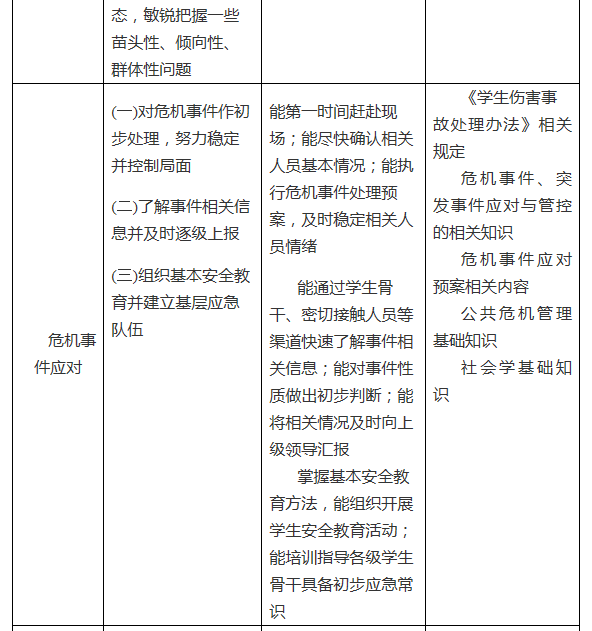
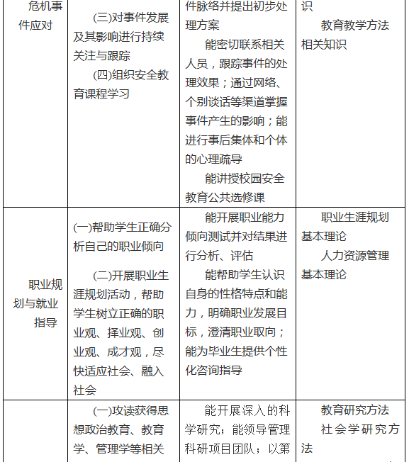
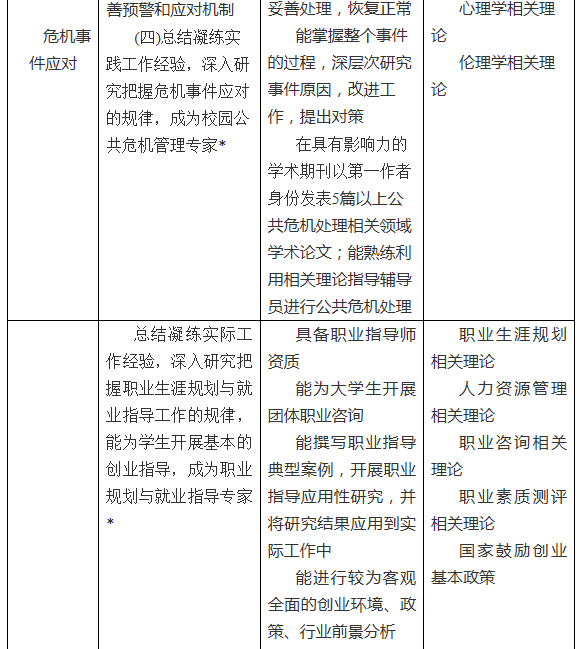
(18)危机事件、突发事件应对与管控的相关知识
2.2.3法律法规知识
《中华人民共和国教育法》《中华人民共和国高等教育法》《中华人民共和国教师法》《中华人民共和国学位条例》《中华人民共和国学位条例暂行实施办法》《中华人民共和国精神卫生法》《中共中央国务院关于进一步加强和改进大学生思想政治教育的意见》《普通高等学校辅导员队伍建设规定》《普通高等学校学生管理规定》《国家教育考试违规处理办法》《学生伤害事故处理办法》等与大学生思想政治教育相关的法律法规条文规定。
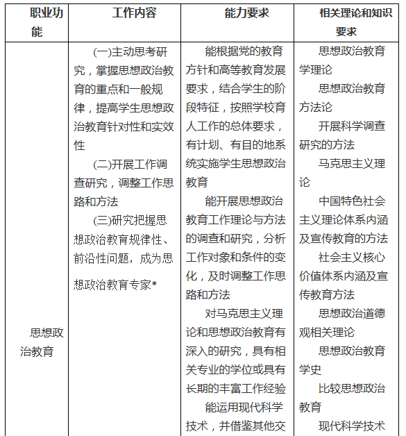
3. 职业能力标准
本标准对初级、中级、高级辅导员要求依次递进,高级别包括低级别的要求。
3.1 初级
初级辅导员一般工作年限为1-3年,经过规定入职培训并取得相应证书。








3.2 中级
中级辅导员一般工作年限为4-8年,具备一定工作经验,培养了较强研究能力,积累了一定理论和实践成果。中级辅导员职业标准除涵盖初级辅导员的职业标准内容要求外,在各项职业功能上有更高要求。








3.3 高级
高级辅导员一般工作8年以上,具有丰富的实践经验,较高的理论水平和学术修养,高级辅导员职业标准除涵盖中级辅导员的职业标准内容要求外,在思想政治教育工作某一领域有深入的研究并具备有影响力的成果,成为该领域的专家。






